Phylogenetics

A series of modules on computational biology, with a focus on phylogenetics and Bayesian phylogenetics

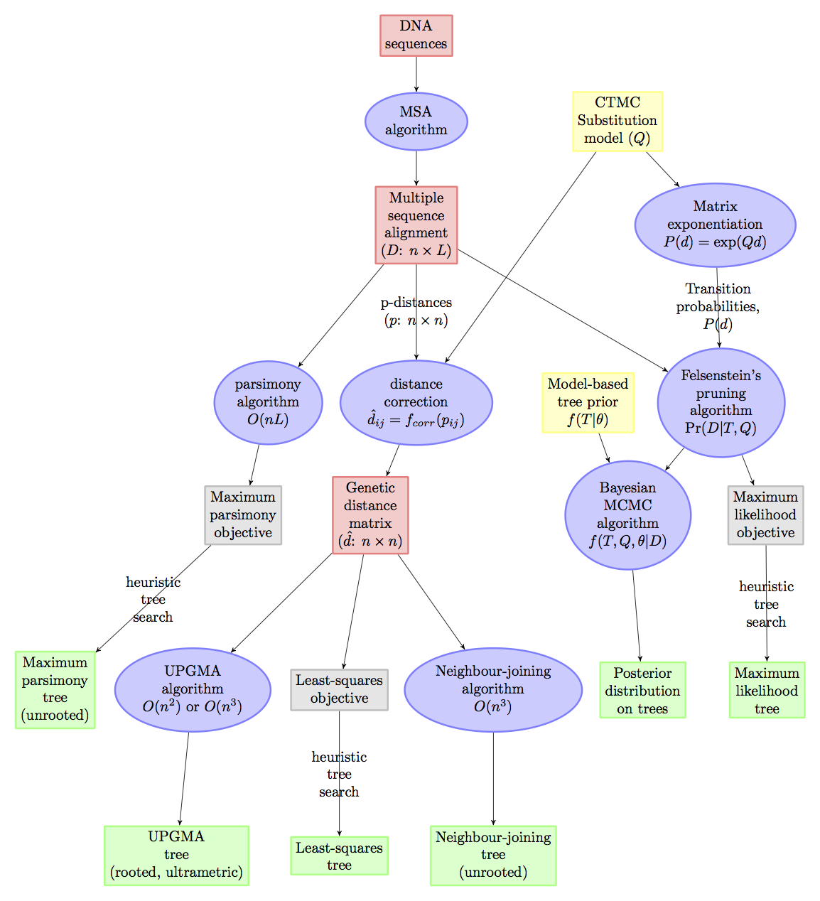
View Phylogenetics Flow Diagram | BIOSCI 700 Course Page
Phylogenetics Flow Diagram